六安百万人口核酸检测结果出来了,如何评价这次六安的应急速度?
〖壹〗、六安市这次采用紧急救援 ,六安市几百万人的人口的核酸检测结果已经出来了,这中间的高效率,是许多医护人员的共同努力的结果 ,感谢你们,在最危险的时候冲锋陷阵,保护你的安全 。

〖贰〗 、所以为了 ,控制疫情的传染,做到精准管控,所以,六安开展了一次大规模的核酸检测涉及人数 ,达到百万人口。好在检测结果非常理想。除了已公布的人员之外,并没有出现其他检测阳性的人员 。

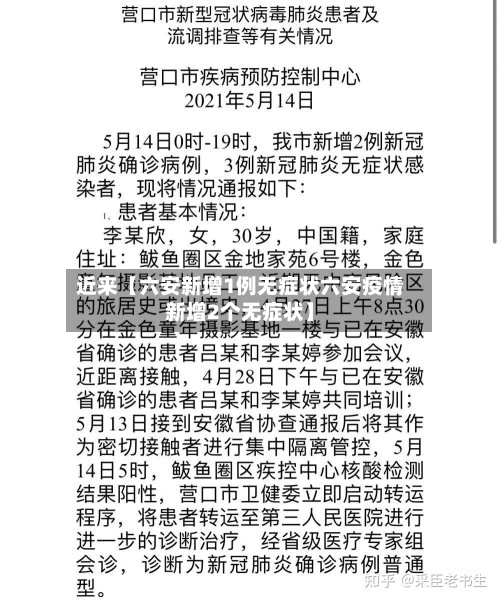
〖叁〗、现场发布环节疫情基本情况4月3日下午,六安裕安区在六安市第二人民医院发热门诊对一名发热患者例行核酸检测中发现结果异常 ,经市疾控部门复核为阳性。截至4月4日24时,六安市新增1例确诊病例;新增12例初筛阳性,其中裕安区2例、金安区10例。


近期中国各地的疫情状况如何?
当前疫情情形1)流感监测数据方面:中国疾控中心2025年第40周周报表明 ,南 、北方省份流感活动都处在低水平,只有南方个别省份稍有上升,全国报告了11起流感样病例暴发疫情 ,没出现新冠疫情相关异常波动 。
顺天乡大学教授金铎表示,韩国人大多数已具有抗体,即使新冠感染人员自华入境 ,估计也不会对境内疫情走势带来太大影响。但由于存在新变异株出现的可能性,需要加大监测力度。关注国内感冒药供需状况面对中国出现退烧药和止痛药紧缺的情况,防疫部门正在密切关注韩国国内感冒药的供需状况。
据辽宁省卫健委20日消息,19日0时至24时 ,辽宁省新增1例本土新冠肺炎确诊病例,为营口市报告 。无新增治愈出院病例。近来,尚有11例无症状感染者在定点医院隔离治疗。安徽六安新增1例无症状感染者:据安徽省六安市卫健委消息 ,19日,六安市新增1例无症状感染者 。
近来加拿大各地疫情限制已放宽,但各省仍要求在特定场所戴口罩 ,联邦政府也要求在加拿大机场以及飞机和火车上必须戴口罩。特鲁多称疫情仍在演变,民众和医疗系统仍面临风险,联邦政府会倾听科学家意见 ,观察其他地方情况,以此为依据做决定。
本轮疫情近期有望收尾 。具体分析如下:新增本土确诊病例持续减少:中国国家卫健委通报,18日中国内地新增本土确诊病例8例 ,连续3天保持个位数增长。多数地方疫情已进入扫尾阶段,即使是前期疫情较为严重的大连,近几天新增确诊病例也是个位数。
国务院联防联控机制相关负责人针对近期我国新冠疫情表示,人口密集城市成为疫情防控重点地区 。广州、重庆等人口密集城市 ,由于人口规模大、人员流动性强 、高校等重点场所集中、人员聚集活动多,加剧了疫情传播扩散的风险和防控难度。中国最新的城市新冠疫情最为严重的前三位,非广州、重庆、北京莫属。
安徽六安新增1例无症状感染者
月18日 ,六安市新增1例无症状感染者,截至当日21时,六安市累计报告本地确诊病例5例和无症状感染者10例 ,均在定点医院集中隔离救治或观察 。
021年5月24日,六安市新增2例确诊病例 、1例无症状感染者,另有1例无症状感染者转为确诊病例(普通型) ,具体情况如下:新增无症状感染者情况董某某:女,35岁,恒大御景湾三期旁点点母婴坊员工 ,居住于裕安区恒大御景湾。5月9日曾去过艾米儿童摄影艺术馆,小区封闭后一直未外出。
据相关消息报道,安徽六安新增一例无症状感染者,这究竟是为什么呢 ,因为,该感染者,曾经接触过确诊者 ,而且在第一次核酸检查的时候,结果显示阴性,通过进一步检查 ,才被刷选出阳性。所以导致如今才发现 。
六安积极应对疫情。2021年5月19日,六安市新增1例无症状感染者。截至19日12时,六安市累计报告本地确诊病例5例和无症状感染者11例 ,均在六安市定点医院集中隔离救治或观察 。在5月17日,六安市已经完成了125万人的核酸样本检验,这速度的确是非常让人惊叹的!六安市发动应急救援。
安徽六安新增2例确诊、1例无症状感染者5月24日 ,安徽六安市报告新增2例本土新冠肺炎确诊病例及1例无症状感染者,当地继续强化社区防控措施。四川一食品厂疑似气体中毒致5死四川一食品加工厂发生有害气体泄漏事故,已造成5人死亡,初步调查与清理腌制池产生的硫化氢气体有关 。
据辽宁省卫健委20日消息 ,19日0时至24时,辽宁省新增1例本土新冠肺炎确诊病例,为营口市报告。无新增治愈出院病例。近来 ,尚有11例无症状感染者在定点医院隔离治疗 。安徽六安新增1例无症状感染者:据安徽省六安市卫健委消息,19日,六安市新增1例无症状感染者。
?安徽省卫健委最新通报!?
这里明确是在国家规定产假98天的基础上延长60天 ,所以产假总天数为98 + 60 = 158天。
是真的 。近期有安徽网友反映已申领的二胎补贴被通知追回,已发放的从育儿津贴中扣除,未发放的直接截停。安徽省卫健委回应 ,这是因新旧政策调整,旧标准补贴2000元与新标准拟定的3600元存在差额,为避免发放混乱 ,全省暂停旧政策执行。
公示核心内容根据安徽省卫健委发布的公示信息,2024年度全省卫生系列高级职称评审通过总人数为1744名,其中明确包含正高级职称人员。
安徽:此前,有网友提问安徽省卫健委一线人员高级职称晋升相关问题 ,安徽卫健委回复:经认定的一线人员,未在职称考试或评审中享受过一线人员政策的,可以在晋升认定时高一级职称的考评中享受相关政策 。这里的回复并未设置截止时间 ,意味着只要你之前没用过一线医务人员优待政策,之后大概率也是能继续用的。
图源:安徽省卫健委官方网站政策背景与目标:该政策旨在通过优化薪酬结构,提升公共卫生相关科室人员的职业吸引力 ,稳定疾控人才队伍,推动疾病预防控制事业高质量发展。具体实施要求:收入保障:明确要求医疗机构公共卫生相关科室人员收入不低于所在机构人员平均工资水平,确保其劳动价值得到合理体现 。