极客号

  • 首页
  • 升学新闻
  • 助学百科
  • 校园日报
  • 大学知识
  • 高考重点
    当前位置: 网站首页 > 高考重点
  • 关于【绵阳最新疫情,绵阳最新疫情通报】 高考重点

    关于【绵阳最新疫情,绵阳最新疫情通报】

    3月1日0-14时绵阳高新区新增本土新冠病毒无症状感染者1例月1日0-14时,绵阳高新区新增1例本土新冠病毒无症状感染者,在隔离管控人员中发现。具体情况如下:无症状感染者4:暂住高新区丽枫酒店,系外市新冠病毒无症状感染者的同场所人员,于2...

    南城
    2026-03-05
    67
  • 近来【北京疫情态势完全可控北京疫情又严了】 高考重点

    近来【北京疫情态势完全可控北京疫情又严了】

    北京境外输入病例带来新情况:要重视,勿担忧!〖壹〗、北京境外输入病例虽形成传播,但大范围传染概率较小,无需过度担忧,不过仍要高度重视。病例传播情况2020年12月14日朝阳区疾控中心接报1例境外来的核酸检测阳性患者,该病例解除隔离时核酸检...

    南城
    2026-03-05
    63
  • 最近【北京新增2例丰台区病例,北京丰台新增确诊】 高考重点

    最近【北京新增2例丰台区病例,北京丰台新增确诊】

    4月18日0时至24时北京新增2例本土确诊病例情况通报整体情况:4月18日0时至24时,新增2例本土确诊病例(昨日均已通报),无新增疑似病例和无症状感染者;新增1例境外输入确诊病例,无新增疑似病例和无症状感染者。治愈出院9例。本土确诊病例...

    南城
    2026-03-05
    64
  • 【海宁疫情最新消息今天,海宁疫情最新消息情况】 高考重点

    【海宁疫情最新消息今天,海宁疫情最新消息情况】

    扩散!浙江嘉兴海宁急寻“4.2”疫情零号病例接触人员嘉兴海宁正紧急查找“2”疫情零号病例姜某某的接触人员。姜某某为51岁男性流浪乞讨人员,3月29日从省外高风险地区流入嘉兴,具有超强传播性且拒不配合流调,公安机关已立案调查。零号病例基本信...

    南城
    2026-03-05
    66
  • 31省区市新增本土确诊57例陕西43例/陕西新增1本土病例是哪个市的 高考重点

    31省区市新增本土确诊57例陕西43例/陕西新增1本土病例是哪个市的

    31省新增本土26例分布7省市什么叫〖壹〗、省新增本土26例分布7省市指的是在中国31个省级行政区中,有7个省市新增了总共26例本土确诊病例。具体来说:含义:这一数据表明,在过去的某一天或某一段时间里,中国的31个省级行政区中,有7个省市...

    南城
    2026-03-05
    67
  • 【春运以后还有一轮新的疫情,春运以后还有一轮新的疫情防控吗】 高考重点

    【春运以后还有一轮新的疫情,春运以后还有一轮新的疫情防控吗】

    疫情未来发展趋势〖壹〗、疫情之下改变科技行业格局的三大趋势为:“云计算”成为科技公司增长引擎、计算机硬件崛起、科技行业竞争愈发激烈。“云计算”成为科技公司增长引擎行业加速数字化转型:微软CEO萨蒂亚·纳德拉指出,疫情期间“两个月内完成了两...

    南城
    2026-03-05
    65
  • 山东:本轮疫情发展速度快(山东疫情发展情况) 高考重点

    山东:本轮疫情发展速度快(山东疫情发展情况)

    山东临沂4天新增学生病例数超百人,本轮疫情为何如此凶猛?那么我认为在山东临沂爆发的这次疫情异常迅猛的原因应该有以下几个方面。首先,这次病毒是均为奥密克戎变异毒株BA2进化分支,这个病毒传染性非常强,并且临床症状很轻微,人们感染上之后体感不...

    南城
    2026-03-05
    71
  • 河北近期又出现疫情了(河北最近新增病例) 高考重点

    河北近期又出现疫情了(河北最近新增病例)

    对于河北的此次疫情,是怎么突然就爆发了?信息传播与公开不足:与武汉疫情初期相比,河北疫情期间信息传播效率较低,群众难以及时获取疫情动态,导致对小规模爆发了解不充分、准备不足,影响防控效果。“随着检测范围的扩大,病人数量仍在增加,说明病毒已...

    南城
    2026-03-05
    67
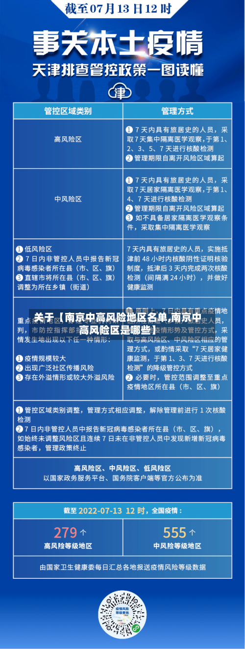
  • 关于【南京中高风险地区名单,南京中高风险区是哪些】 高考重点

    关于【南京中高风险地区名单,南京中高风险区是哪些】

    南京市高危地区名单〖壹〗、江宁区禄口街道铜山社区和谢村社区所在的连片特困地区。〖贰〗、东莞市(1个):松山湖高新技术产业开发区台科片区。河北省廊坊市(1个):安次区葛渔城镇全域。江苏省常州市(1个):钟楼区清云澜湾项目工地(常州市钟楼...

    南城
    2026-03-05
    63
  • 【全球昨日新增确诊超34万例,全球昨日新增确诊超34万例是真的吗】 高考重点

    【全球昨日新增确诊超34万例,全球昨日新增确诊超34万例是真的吗】

    《新闻联播》主要内容摘抄有哪些?〖壹〗、新闻联播主要内容摘抄:中塞建交50周年互致贺电。进一步提高人力资源服务水平,更好促进就业扩大和优化人力资源配置。市场主体活力增强,中国经济稳健发展。第18届中国—东盟博览会将于9月举办。河南生产生活...

    南城
    2026-03-05
    66
  • ‹‹
  • ‹
  • 87
  • 88
  • 89
  • 90
  • 91
  • 92
  • 93
  • 94
  • 95
  • 96
  • ›
  • ››

最新发布

  • 31省份新增本土确诊46例江苏19例(31省新增本土确诊40例 其中江苏39例)
    2026/03/28 05:03:14

    截至10月17日24时新型冠状病毒肺炎疫情最新情况出院情况:经收治医院全力救治,符合国家《新型冠状病毒肺炎诊疗方案》(试行第八版)解除隔离标准,治愈出院。转入集中隔离点继续接受14天医学观察及随访。累计数据截至10月17日24时,成都市累...[原文链接]

  • 【北京新增2例无症状感染者,北京新增2例无症状感染者?】
    2026/03/28 05:00:13

    北京新增5例感染者:社会面3例,北京新增2例感染者〖壹〗、今天(6月21)下午,在北京市新型冠状病毒肺炎疫情防控工作第372场新闻发布会上,北京市疾病预防控制中心副主任刘晓峰通报:6月20日0时至24时,新增本土新冠病毒感染者5例,昌平区...[原文链接]

  • 临沂市疫情(临沂市 疫情)
    2026/03/28 04:57:09

    临沂有疫情病例吗〖壹〗、022年7月7日0时至24时,山东省新增本土无症状感染者66例,均位于临沂市,未报告新增本土确诊病例。以下为具体情况说明:新增本土感染情况新增本土无症状感染者66例,全部集中在临沂市,无新增本土确诊病例。新增境外...[原文链接]

  • 关于【31省区市新增本土确诊68例,31省区市新增本土确诊1例】
    2026/03/28 04:54:11

    ...今日最新消息:31个省区市昨日新增本土60+67,其中北京新增本土42+32...〖壹〗、月13日0—24时,全国31个省(自治区、直辖市)和新疆生产建设兵团新增本土确诊病例60例、本土无症状感染者67例,其中北京新增本土确诊42例...[原文链接]

  • 沈阳今天疫情最新(沈阳今天疫情最新通告)
    2026/03/28 04:51:15

    最新航班熔断通知〖壹〗、中国世界航班熔断政策自8月7日起大幅放宽,熔断周期缩短、可包容确诊人数增加,同时世界航班数量呈增加趋势,显示中国正逐步推进世界航空市场恢复。〖贰〗、航班熔断是指当航空公司同一航线航班入境后核酸检测结果为阳性的旅客人...[原文链接]

热门推荐
  • 31省份新增本土确诊46例江苏19例(31省新增本土确诊40例 其中江苏39例)

    31省份新增本土确诊46例江苏19例(31省新增本土确诊40例 其中江苏39例)

    2026/03/28 05:03:14

  • 【北京新增2例无症状感染者,北京新增2例无症状感染者?】

    【北京新增2例无症状感染者,北京新增2例无症状感染者?】

    2026/03/28 05:00:13

  • 临沂市疫情(临沂市 疫情)

    临沂市疫情(临沂市 疫情)

    2026/03/28 04:57:09

  • 关于【31省区市新增本土确诊68例,31省区市新增本土确诊1例】

    关于【31省区市新增本土确诊68例,31省区市新增本土确诊1例】

    2026/03/28 04:54:11

  • 沈阳今天疫情最新(沈阳今天疫情最新通告)

    沈阳今天疫情最新(沈阳今天疫情最新通告)

    2026/03/28 04:51:15

热门升学新闻

  • 临沂市疫情(临沂市 疫情)

    临沂市疫情(临沂市 疫情)

  • 江苏昨日新增本土确诊12例(江苏昨日新增确诊病例12例)

    江苏昨日新增本土确诊12例(江苏昨日新增确诊病例12例)

  • 最近【北京大兴疫情最新情况,北京大兴疫情最新动态】

    最近【北京大兴疫情最新情况,北京大兴疫情最新动态】

  • 【上海拟开展全员核酸,上海拟开展全员核酸检测】

    【上海拟开展全员核酸,上海拟开展全员核酸检测】

  • 最近【中国新冠一共死去的人数,中国新冠一共死去的人数是多少】

    最近【中国新冠一共死去的人数,中国新冠一共死去的人数是多少】

  • 青县疫情最新通告/青县疫情最新消息2020

    青县疫情最新通告/青县疫情最新消息2020

极客号
    友情链接:
  • 升学新闻
  • 助学百科
  • 校园日报
  • 大学知识
  • 高考重点

Copyright 极客号 版权所有.备案号:粤ICP备98989988号