• 最近【新疆:本轮防疫难度史上最大,新疆防疫太严格】

    新疆本轮疫情发现4条传播链,市民们需要如何防范?坚持戴口罩,勤洗手,勤做个人卫生,少聚会,家里的窗户多开,多通风,养成良好的个人卫生习惯。积极配合政府做好防疫的工作,因为只有我们积极配合了,才可以让疫情的传播链切断,疫情的控制成果才能得到...

    2026-03-04
    67
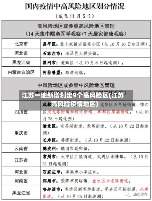
  • 江苏一地新增划定9个高风险区(江苏高风险疫情地区)

    南京又新增9个中风险地区?〖壹〗、是的,据南京市新冠疫情防控指挥部消息,自2021年7月23日起,对南京市部分区域疫情风险等级进行调整,南京新增1个高风险地区,新增9个中风险地区,中风险地区累计达到20个。〖贰〗、新增中风险地区根据南京市...

    2026-03-04
    67
  • 近来【成都限行时间新规2020成都限行时间新规2020年7月29日】

    2020成都车辆限号时间新规是什么?020年成都汽车限号最新规定如下:限行时间从2020年4月7日起,成都开始有序恢复城区工作日高峰时段的汽车尾号限行交通管理措施。限行时间为工作日的早高峰7:30至9:30和晚高峰17:00至19:00...

    2026-03-04
    68
  • 驻马店泌阳疫情/驻马店泌阳疫情最新情况

    驻马店4例都是哪的〖壹〗、泌阳截至7月9日24时,驻马店市新增本土无症状感染者4例,在泌阳县。所有阳性人员均已转运至定点医疗机构进行隔离治疗,近来所有阳性人员情况稳定。根据流行病学调查情况,本轮泌阳县疫情情况比较复杂,近来尚未发现明确的感...

    2026-03-04
    69
  • 辽宁新增1例确诊病例/辽宁新增1例本土确诊病例行程轨迹公布

    大连疫情已传5地9市,又与海鲜有关?武汉、北京、大连的疫情曾与海鲜市场有关联,这导致了疫情的局部扩散。因此,为了预防新冠病毒的传播,公众对于是否继续食用海鲜持有疑虑,尤其是进口海鲜。那么,国内的海鲜是否安全食用呢?尽管存在传播风险,但国...

    2026-03-04
    68
  • 关于【山东青岛最新疫情,山东青岛疫情最新今天】

    山东省新增确证病例6例,专家谈青岛疫情的“零号病人”〖壹〗、山东省10月13日新增6例本土确诊病例,均由无症状感染者转归,青岛疫情“零号病人”初步判断与境外输入病例管理相关。新增病例情况10月13日0—24时,山东省新增本土确诊病例6例,...

    2026-03-04
    68
  • 2024高速免费(2024高速免费的节假日有哪些)

    今年几号高速免费截止〖壹〗、024年高速免费截止时间是2024年5月5日24时。高速免费通行的时间范围通常是春节、清明节、劳动节、国庆节这四个国家法定节假日,以及当年国务院办公厅文件确定的上述法定节假日连休日。春节一般是从除夕(每年最后一...

    2026-03-04
    68
  • 近来【江苏新增本土确诊48例江苏新增本土确诊48例轨迹】

    国家卫健委:16日新增本土病例1226例、无症状1206例〖壹〗、本土确诊病例(1226例)吉林省:742例吉林市455例、长春市268例、四平市11例、延边朝鲜族自治州6例、松原市2例。福建省:99例泉州市92例、厦门市5例、三明市1例...

    2026-03-04
    68
  • 近来【德阳疫情徳阳疫情】

    四川哪个市疫情最严重根据截至2024年底的官方数据,四川省,特别是凉山州和成都市,是近来男男性行为传播艾滋病情况最为严重的区域。四川省的整体情况四川省存活的艾滋病病例总数约为147万例,其中性传播是主要途径,占比高达85%。而在性传播中...

    2026-03-04
    69
  • 【公主岭疫情,公主岭疫情封城时间】

    吉林养生馆组织培训102人感染引发热议,官方对此有何回应?这个林某从事个体营销职业,多次往返于黑、吉两省,活动范围广,接触人员多,1月6日-11日,他曾在公主岭市范家屯镇艾尚瀚邦养生馆和通化市源升品质生活坊两家养生馆,针对老年人进行了四次...

    2026-03-04
    65