极客号

  • 首页
  • 升学新闻
  • 助学百科
  • 校园日报
  • 大学知识
  • 高考重点
    当前位置: 网站首页 > 升学新闻
  • 关于【新高考地区,新高考地区英语教材】 升学新闻

    关于【新高考地区,新高考地区英语教材】

    新高考地区是什么意思〖壹〗、新高考地区指的是实施新高考政策的区域。以下是关于新高考地区的具体解释:新高考政策定义:新高考,即高考改革,采用“3+3”模式。保持现行高考语文、数学、外语三科不变,考生需从思想政治、历史、地理、物理、化学、生物...

    南城
    2026-03-10
    62
  • 最近【新疆喀什疫情最新消息,新疆喀什地区疫情最新情况】 升学新闻

    最近【新疆喀什疫情最新消息,新疆喀什地区疫情最新情况】

    雷海潮副主任到新疆喀什部分县调研指导新冠肺炎疫情防控工作020年11月6日-13日,雷海潮副主任赴新疆喀什多县调研指导新冠肺炎疫情防控工作,强调落实防控部署、加强基层能力建设并慰问一线人员。迅速响应,建立协同机制:10月24日新疆喀什地区...

    南城
    2026-03-10
    63
  • 近来【哈尔滨最新疫情最新消息哈尔滨最新疫情最新公告】 升学新闻

    近来【哈尔滨最新疫情最新消息哈尔滨最新疫情最新公告】

    哈尔滨几号通告好使〖壹〗、自2022年4月15日24时起,哈尔滨市南岗区、双城区部分区域风险等级调整为中风险,具体包括南岗区王岗镇靠山村,双城区承旭街道社保局东边胡同平房片区等5个区域,其他地区风险等级不变。〖贰〗、政策背景与现行规定根据...

    南城
    2026-03-10
    61
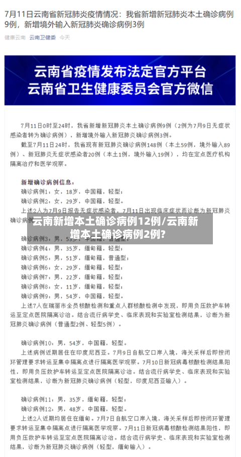
  • 云南新增本土确诊病例12例/云南新增本土确诊病例2例? 升学新闻

    云南新增本土确诊病例12例/云南新增本土确诊病例2例?

    云南作曰新增病例分别在那里分布为:官渡区90例,确诊病例12例、无症状感染者78例。祥云县67例(均为无症状感染者,澄江市45例,均为无症状感染者。澄江市45例(均为无症状感染者,呈贡区44例,确诊病例6例、无症状感染者38例。通海县27...

    南城
    2026-03-10
    62
  • 31省区市新增61例本土确诊/31省区市新增确诊30例 本土17例 升学新闻

    31省区市新增61例本土确诊/31省区市新增确诊30例 本土17例

    31省区市新增本土确诊60例是怎么回事,这是咋情况?〖壹〗、省区市12月8日0—24时新增本土确诊60例,主要涉及内蒙古、浙江、黑龙江和江苏等地,是这些地区出现本土疫情传播的结果。具体情况如下:内蒙古:新增本土确诊病例42例,均在呼伦贝...

    南城
    2026-03-10
    63
  • 北京一地调为高风险(北京一地调整为高风险) 升学新闻

    北京一地调为高风险(北京一地调整为高风险)

    2022年5月25日起北京2地风险等级调整(在海淀房山)〖壹〗、022年5月25日起,北京市海淀区和房山区各有1地风险等级调整,具体情况如下:信息来源:5月25日北京市新型冠状病毒肺炎疫情防控工作第345场新闻发布会。调整依据:截至202...

    南城
    2026-03-10
    63
  • 关于【无锡报告31例阳性排查密接超4千人,无锡1密接者轨迹公布】 升学新闻

    关于【无锡报告31例阳性排查密接超4千人,无锡1密接者轨迹公布】

    无锡市疫情防控第156号通告无锡市疫情防控第156号通告8月31日0-24时,我市新增本土无症状感染者4例,均从集中隔离点发现,近来已全部转运至市定点医院隔离治疗。涉及病例居所、工作场所、经停的重点区域已迅速落实管控措施。源汇区疫情防控指...

    南城
    2026-03-10
    61
  • 最近【辽宁新增7例本土病例,辽宁新增7例本土新冠肺炎确诊病例】 升学新闻

    最近【辽宁新增7例本土病例,辽宁新增7例本土新冠肺炎确诊病例】

    国家卫健委:16日新增本土病例2229例新增确诊病例整体情况:31个省(自治区、直辖市)和新疆生产建设兵团报告新增确诊病例2286例。其中境外输入病例57例,本土病例2229例。境外输入病例详情:分布在多个省市,具体为广东13例,北京9例...

    南城
    2026-03-10
    62
  • 新疆新增31例本土病例(新疆新增本土30例lmm) 升学新闻

    新疆新增31例本土病例(新疆新增本土30例lmm)

    截至3月19日24时新型冠状病毒肺炎疫情最新情况〖壹〗、截至3月19日24时,全国新型冠状病毒肺炎疫情情况如下:新增确诊病例:全国31个省(自治区、直辖市)和新疆生产建设兵团报告新增确诊病例39例,其中境外输入39例(广东14例,上海8例...

    南城
    2026-03-10
    76
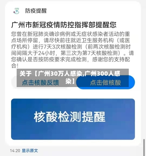
  • 关于【广州30万人感染,广州300人感染】 升学新闻

    关于【广州30万人感染,广州300人感染】

    广州有多少艾滋病病毒患者广州 今年9月份,广州新发现艾滋病病毒感染者300例左右,年增长比例超过100%,估计今年广州市的艾滋病病毒感染者可能达到580例左右。专家估计广东近来艾滋病病毒感染者的实际人数可能在2万至3万之间,若不采取有力措...

    南城
    2026-03-10
    62
  • ‹‹
  • ‹
  • 37
  • 38
  • 39
  • 40
  • 41
  • 42
  • 43
  • 44
  • 45
  • 46
  • ›
  • ››

最新发布

  • 河南省新冠疫情/河南省新冠疫情网课起止
    2026/03/28 08:24:12

    河南新冠一共死多少人南9800万人,感染90%,大约是8800万,奥密克戎的死亡率是0.1-0.2%,也就是说河南这次死了8-16万人。若以此数据为准进行全国统计,则全国因新冠死亡人口则约为126万人,但即使这个数据也比美国相对死亡少得多...[原文链接]

  • 最近【31省份新增本土确诊110例,31省份新增本土确诊42例】
    2026/03/28 08:21:09

    3月22日31省份新增本土2591+2346(附分布城市)月22日0—24时,31个省(自治区、直辖市)和新疆生产建设兵团报告新增确诊病例2667例,其中本土病例2591例,新增无症状感染者2469例,其中本土2346例。据国家卫健委数据...[原文链接]

  • 近来【浙江新增9例无症状感染者浙江新增无症状6例】
    2026/03/28 08:18:14

    ...新增3例新冠肺炎确诊病例(轻型)、1例无症状感染者,均为集中隔离人员...月11日,杭州新增3例新冠肺炎确诊病例(轻型)、1例无症状感染者,均为集中隔离人员,具体信息如下:确诊病例郑某基本信息:女,28岁,现住址为上城区马坡巷21...[原文链接]

  • 疫情最严重的三个省/疫情最严重的省份是哪里
    2026/03/28 08:15:16

    为什么看起来北方疫情比南方严重呢?〖壹〗、北方疫情看起来比南方严重,主要与病毒分支差异、气候条件不同以及人口结构特点三方面因素有关。具体分析如下:病毒分支差异南北地区流行的奥密克戎病毒虽同属大类,但细分分支存在差异。例如,广州主要流行BA...[原文链接]

  • 关于【全国感染高峰进度,全国感染数据】
    2026/03/28 08:12:15

    中疾控发布全国新冠感染情况的背后中疾控发布全国新冠感染情况,主要反映了疫情高峰期的相关数据,包括感染人数、发热门诊诊疗人数、重症患者增量及死亡病例数的峰值,同时提示疫情已进入尾声并呈现“大号流感”特征,未来防控措施或受世界疫情形势影响。春...[原文链接]

热门推荐
  • 河南省新冠疫情/河南省新冠疫情网课起止

    河南省新冠疫情/河南省新冠疫情网课起止

    2026/03/28 08:24:12

  • 最近【31省份新增本土确诊110例,31省份新增本土确诊42例】

    最近【31省份新增本土确诊110例,31省份新增本土确诊42例】

    2026/03/28 08:21:09

  • 近来【浙江新增9例无症状感染者浙江新增无症状6例】

    近来【浙江新增9例无症状感染者浙江新增无症状6例】

    2026/03/28 08:18:14

  • 疫情最严重的三个省/疫情最严重的省份是哪里

    疫情最严重的三个省/疫情最严重的省份是哪里

    2026/03/28 08:15:16

  • 关于【全国感染高峰进度,全国感染数据】

    关于【全国感染高峰进度,全国感染数据】

    2026/03/28 08:12:15

热门升学新闻

  • 疫情最严重的三个省/疫情最严重的省份是哪里

    疫情最严重的三个省/疫情最严重的省份是哪里

  • 上海疫情处于快速上升期/上海疫情爆发高峰期

    上海疫情处于快速上升期/上海疫情爆发高峰期

  • 关于【浙江三地4天报告23例阳性,浙江3例是哪里的】

    关于【浙江三地4天报告23例阳性,浙江3例是哪里的】

  • 浙江新增本土阳性17例(浙江新增感染者1例)

    浙江新增本土阳性17例(浙江新增感染者1例)

  • 关于【上海浦东一小区调整为中风险,上海浦东中风险还是低风险】

    关于【上海浦东一小区调整为中风险,上海浦东中风险还是低风险】

  • 苏州张家港疫情最新消息今天(苏州张家港疫情最新消息今天新增)

    苏州张家港疫情最新消息今天(苏州张家港疫情最新消息今天新增)

极客号
    友情链接:
  • 升学新闻
  • 助学百科
  • 校园日报
  • 大学知识
  • 高考重点

Copyright 极客号 版权所有.备案号:粤ICP备98989988号